What is the difference between a default and custom segment in Procore's WBS?
Background
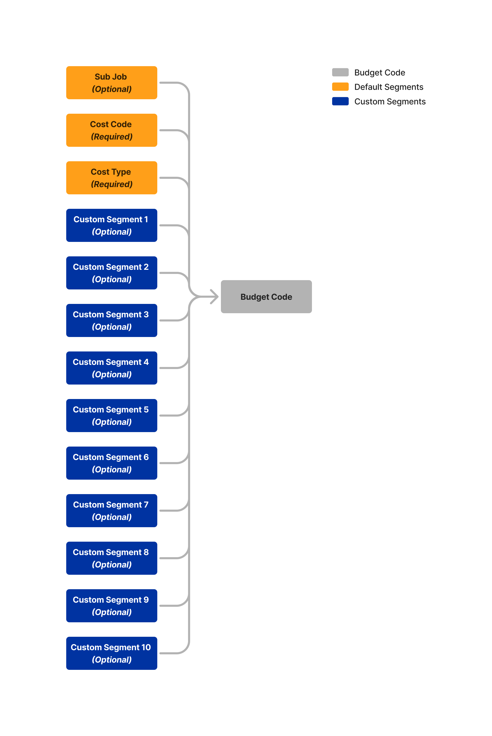
A budget code consists of multiple segments. The Work Breakdown Structure page in Procore's Company Admin tool provides you with two (2) default segments: cost code and cost type. There is also an optional Sub Job segment, which can be enabled for use with Procore's WBS on the project level. See Enable Sub Jobs on Projects for WBS. At a minimum, all Procore budget codes must be comprised of a cost code and cost type. See What is a budget code in Procore's WBS?
Sub Job(Optional)
Sub Job...
Cost Code
Cost Code
Cost Type
Cost Type
Budget Code
Budget Code
Architect
Architect
LEGEND
LEGEND
Budget Code
Budget Code
Default Segments
Default Segments
Optional Default Segment
Optional Default Segment
Optional
Optional
Answer
A custom segment is an extension of Procore's three (3) default segments, which comprise a budget code. Custom segments are created in the Company level Admin tool by your company's A Procore Administrator is a user who has 'Admin' level permissions on all of the Company level Tools in Procore. Granting a user ‘Admin’ level permissions in the Company level Directory tool automatically assigns that user ‘Admin’ permissions on all Company level tools. Also called a Company Administrator.

See Also
Loading related articles...