Diagrams
Job Set Up

Sub Job Setup

Budget Setup

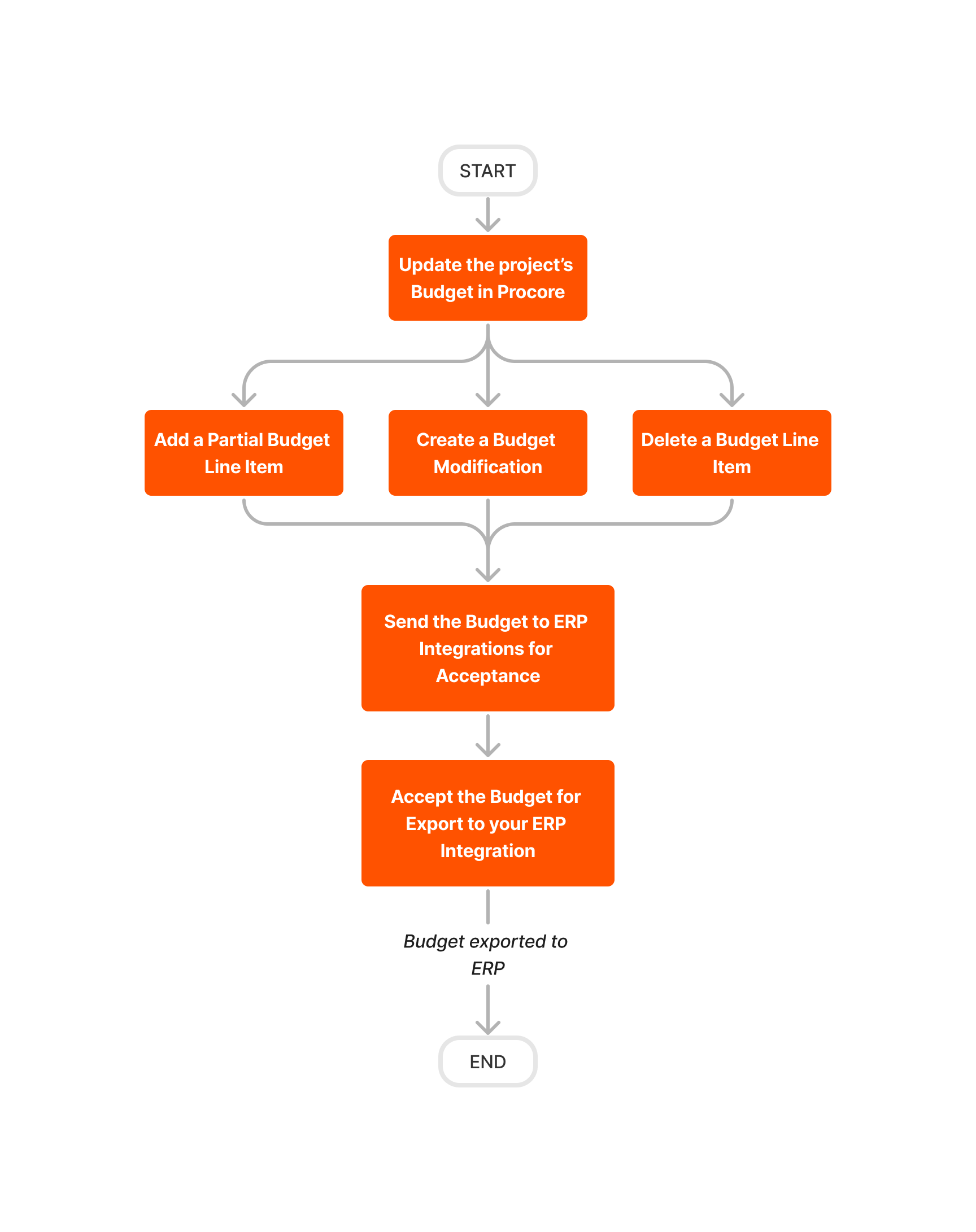
Budget Update

Create and Export Commitments

Create and Export CCOs

Create and Sync Vendors

Export Subcontractor Invoices

The only operational page on the V2 Support Site in your preferred locale is the video library page. The full website launch is coming soon.
Looking to find any other content? Return to the V1 Support Site.







