Diagrams
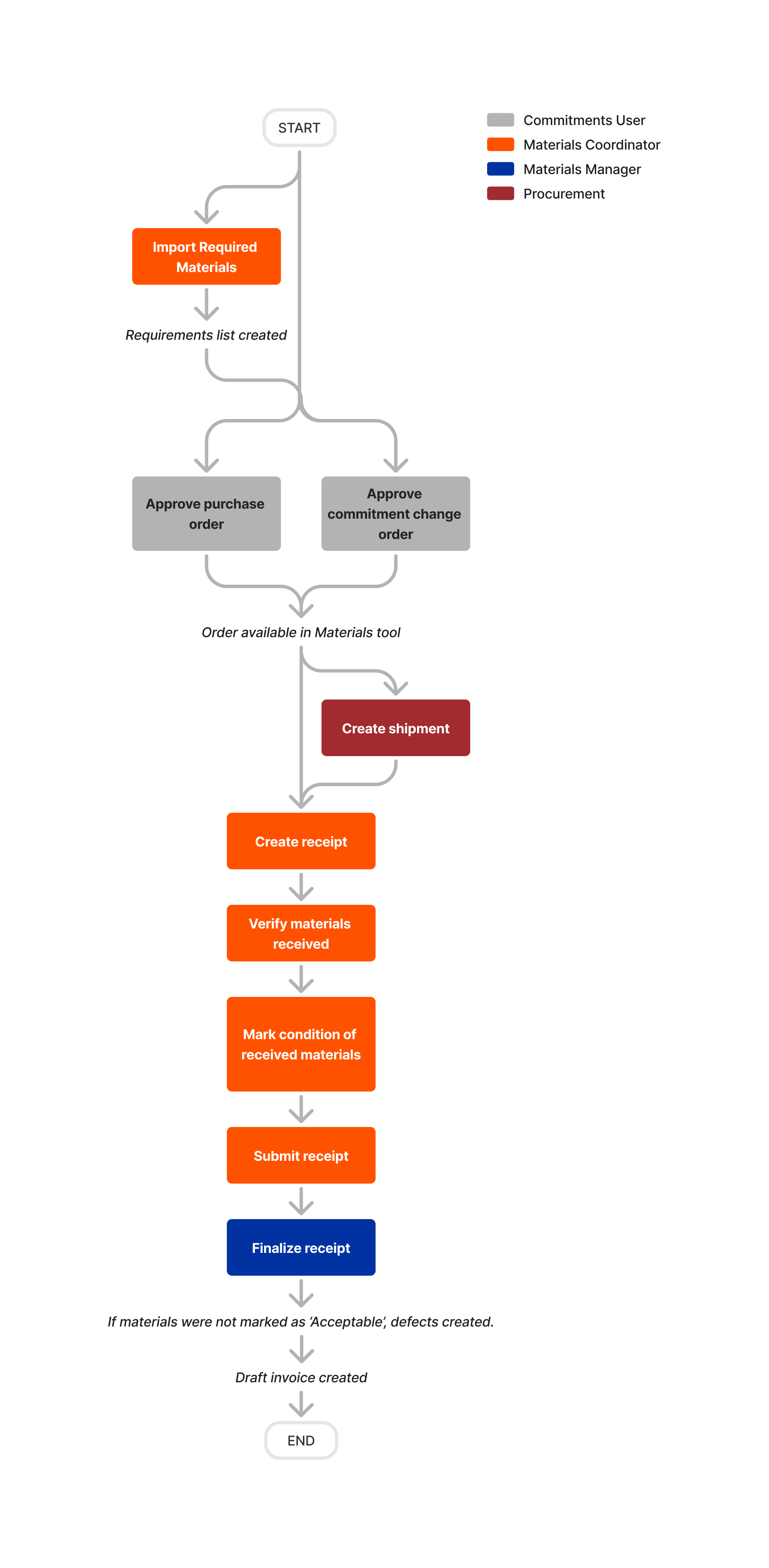
Order and Receive with Commitments
Manage Defects
Order and Receive with Commitments
Manage Defects
The erpsupport@procore.com email address will be retired on April 8, 2026. We recommend using our enhanced Webform, Phone, or Chat for faster support on new requests.
The only operational page on the V2 Support Site in your preferred locale is the video library page. The full website launch is coming soon.
Looking to find any other content? Return to the V1 Support Site.
Order and Receive with Commitments
Manage Defects