Diagrams
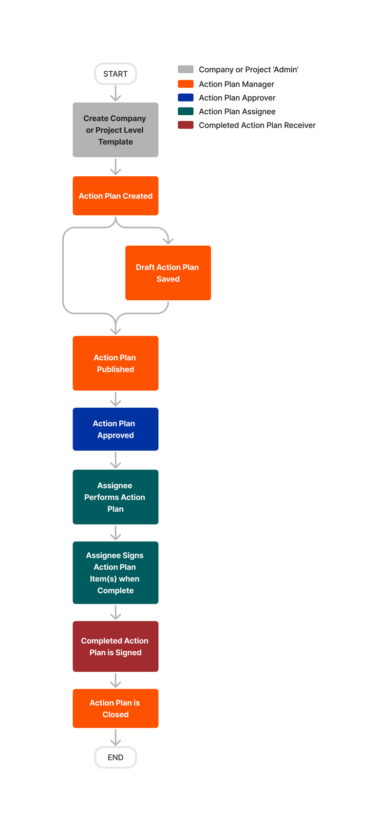
Action Plans
The erpsupport@procore.com email address will be retired on April 8, 2026. We recommend using our enhanced Webform, Phone, or Chat for faster support on new requests.
Please be advised that our support systems will undergo essential maintenance from Friday, January 16, through Sunday, January 18. During this window, you may experience intermittent issues when trying to contact our team. We appreciate your patience and continued support as we work to serve you better.