Diagrams

Bidding

Diagram Bidding Tool Overview


Bidding and Estimating Integration

Bestimating Workflow


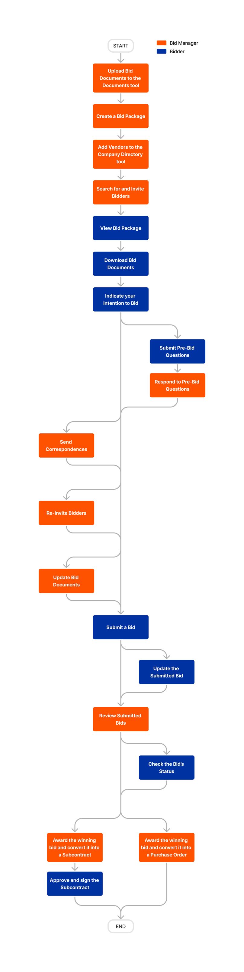
Public Bidding Workflow (Beta)

A flowchart showing the public bidding process between a Solicitor represented in orange and a Bidder represented in blue. Starting with Enable Public Discovery and ending with being invited to the Bid Package in Procore.