Diagrams

Change Order Tiers

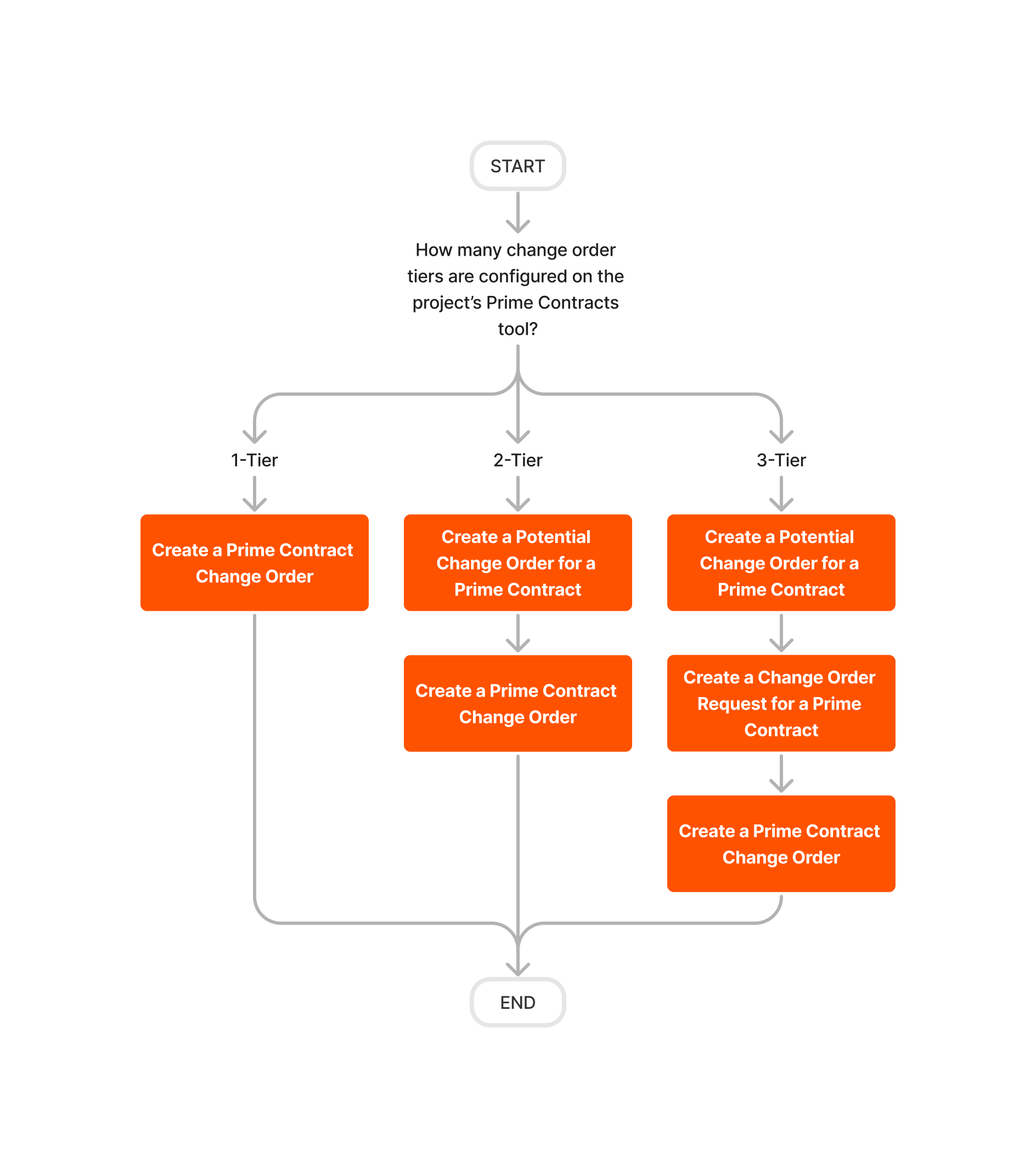
The steps that you use to create a change order depend on the change order tier setting configured on the Procore project tool used to create the original contract.

Prime Contract Change Order Tiers

Diagram | Change Orders - Prime Contract Change Orders

Commitment Change Order Tiers

Diagram | Change Orders - Commitment Change Orders