Diagrams

Company Level Timesheets

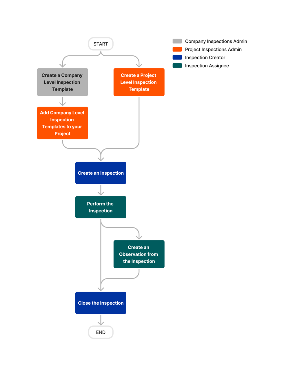
diagram-inspections-project-level-tool-overview.png