Diagrams

  • Order and Receive with Commitments

  • Order and Receive with Commitments

  • Manage Defects

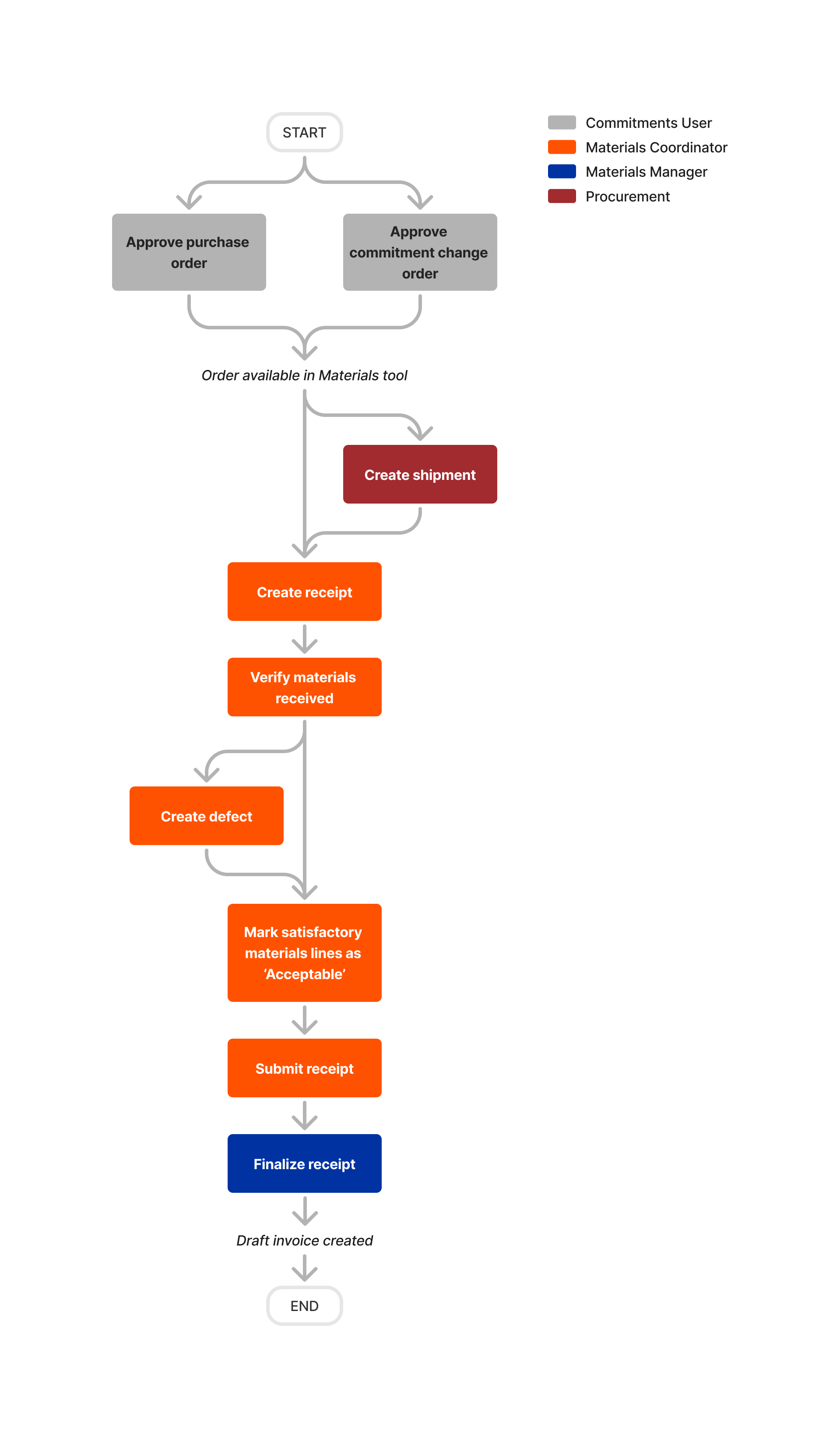
Order and Receive with Commitments

Materials - Ordering and Receiving with Commitments

Order and Receive without Commitments

Diagram - Materials - Order and Receive without Commitments

Manage Defects

Materials - Manage Defects