Diagrams
The following workflow diagrams explain the order of operations when creating certain types of items in a Procore account that's integrated with QuickBooks® Desktop.
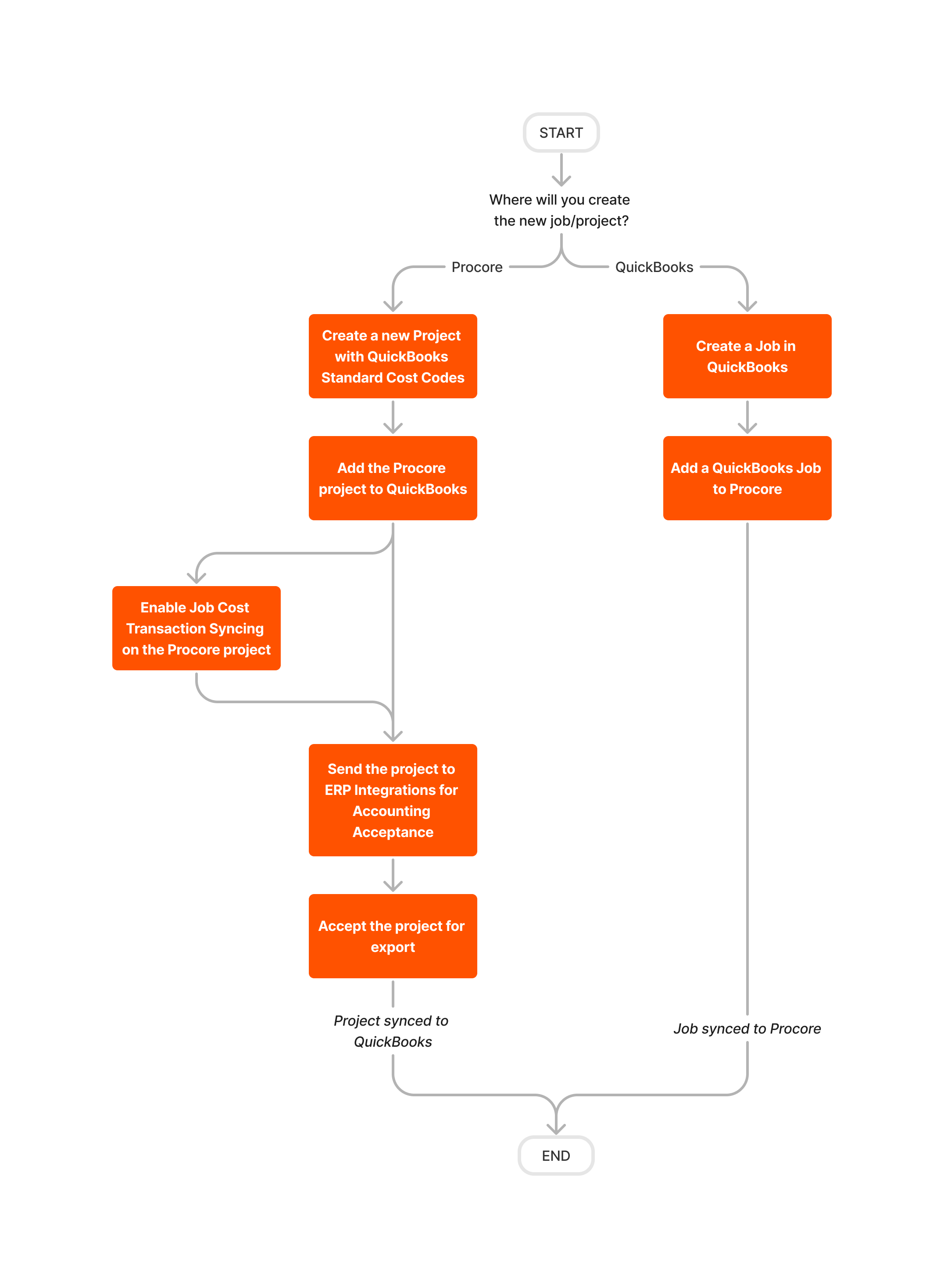
Create and Sync a Project
Follow the steps below to set up a new project. There are two (2) ways to integrate a QuickBooks® Desktop Job with a Procore Project:
You can add a new project in Procore and export it to QuickBooks® Desktop.
ORYou can create a job in QuickBooks® Desktop, add it as a project in Procore, and then sync the QuickBooks® Desktop data with the Procore project.
Create and Sync Vendors

Set Up and Export a Budget
Follow the steps outlined below to set up a budget in Procore and then export it to QuickBooks® Desktop.
Update and Export a Budget
Follow the steps outlined below to update a budget in Procore and then export it to QuickBooks® Desktop.
Create and Export Commitments
Set Up the Export Subcontractor Invoices Feature
Follow the steps below to set up the subcontractor invoices and any payments feature for Procore + QuickBooks® Desktop. If you are using the US or Canada edition of QuickBooks® Desktop, this lets you export subcontractor invoices from Procore to QuickBooks® Desktop.
Limited Release
The ability to sync QuickBooks® Desktop Bill Payments with Payments Issued in the Commitments tool is currently supported with Procore + QuickBooks® Desktop U.S. Edition. It is NOT currently supported with the Procore + QuickBooks® Desktop Canada Edition. See Sync Paid Invoice Notifications from ERP into Procore.
Export Subcontractor Invoices
Create and Export CCOs
Create Standard Cost Codes in Procore and Sync to QuickBooks® Desktop